EHS体系
环保、安全和卫生
我们不仅注重用户在净化室的工作安全,而且铭记“预防环境污染、善用节能举措、保护用户安全和防范事故损失”。我们在工作中通过持续改善日常管理制度,强化实验室运行的风险管理,确保实验室的安全稳定运行。为了确保我们的用户能够充分认识并理解工艺加工过程中潜在的危险,AEMD平台会定期举办理论&实操培训,包括所使用的仪器设备、电力、化学品、气体等多种因素。AEMD平台ESH部门永远谨记:保障实验室-内的安全工作不仅关系到个人,还与我们平台的师生和用户的人身安全紧密相连。
为了推动实验室安全环保工作的进行,管理措施包括:
按照学校相关安全要求设置厂房、设备和厂务设施
监测实验室通风排气与气体侦测系统持续运行
配备专业的安全管理队伍及人员培训,中控人员二十四小时在岗运行
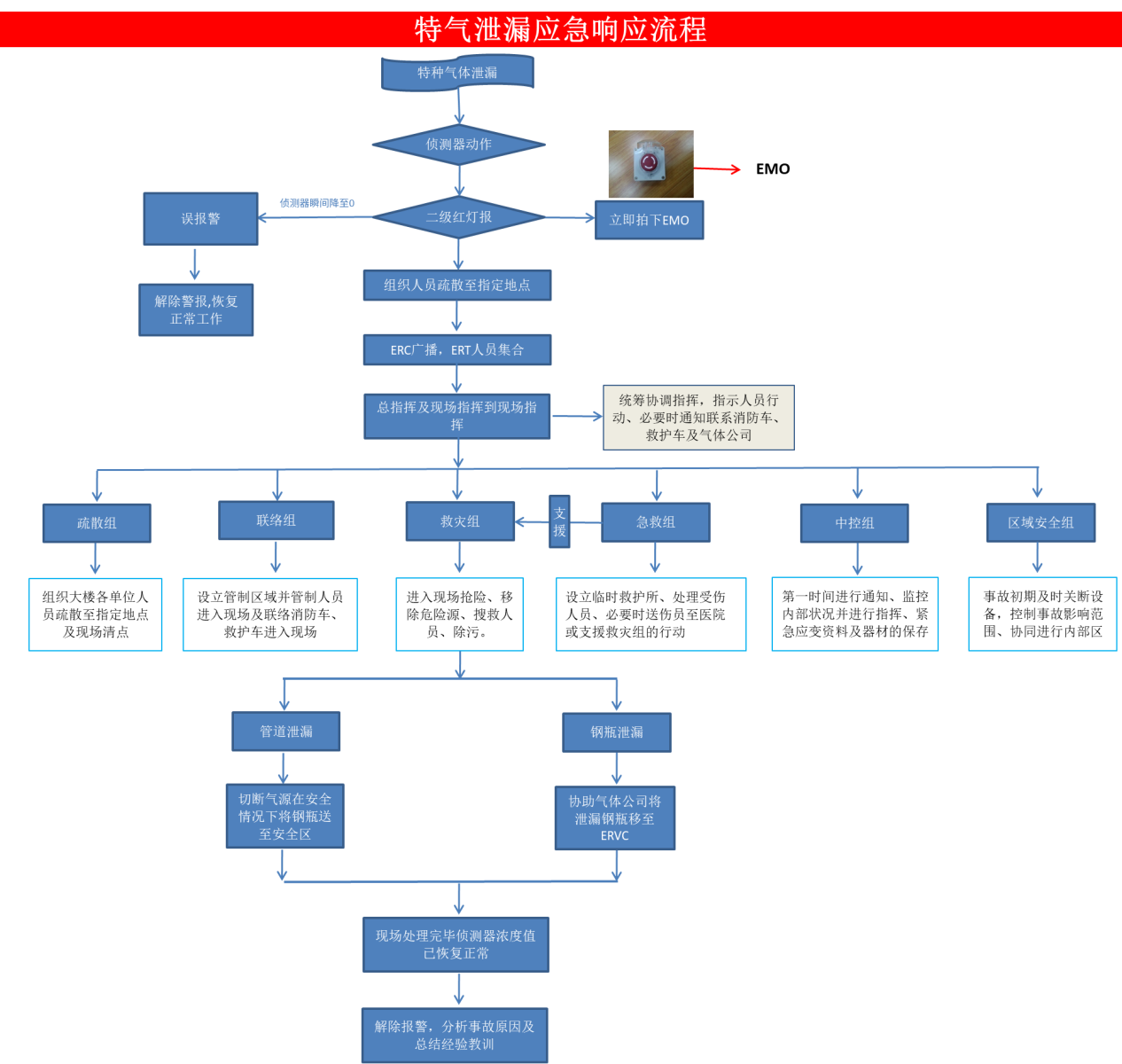
建立实验室应急组织架构,规范应对实验室安全事故的应急处置能力
规划与实施环境保护措施、推动实验室节能减排工作
按学校相关要求分类、收集和回收废弃物
定期进行实验室安全检查,及时沟通及解决安全问题
应急预案及演练
实验室紧急应变流程
