近日,上海交通大学电子信息与电气工程学院微米纳米加工技术全国重点实验室刘景全团队在面向单神经元的多功能脑机接口器件领域取得新进展,相关成果以“An opto-electrophysiology neural probe with photoelectric artifact-free for advanced single-neuron analysis”(一种用于先进单神经元分析的无光电伪影的光电生理神经探针)为题在国际著名期刊《ACS Nano》上发表。

研究背景
单神经元信号检测技术可以从分子水平揭示神经元的内在机制。以单神经元为靶点的光电生理神经探针为利用不同物理量阐明神经系统内在机制提供了重要途径,是脑机接口器件的未来重要发展方向之一。然而,在亚细胞尺寸内实现探针的多功能集成难度大且常规植入式脑机接口器件难以实现胞内植入。除此之外,光电伪影的存在使目标信号的提取和分析变得复杂。鉴于此,该团队着力探索应用于单神经元/亚细胞域的光电功能集成神经探针,并开发消除光电伪影的有效方法。
亮点内容
该研究借助激光辅助拉制技术和微纳加工工艺制作了一种用于单神经元内电记录和光刺激的光电生理神经探针。该探针以纳米管为基础具备多层结构的特点,采用纳米光纤作为光通道,氧化铱材料作为电通道分别集成在尖端的内外层。弯曲和植入测试证明该探针的机械性能满足脑内植入需求且具有较好的抗污染能力。设计的全内反射层解决了与常规植入式脑机接口器件相比在单神经元分析中更为突出的光电伪影问题。该光电生理神经探针为胞内多功能脑机接口器件提供了通用而有效的工具。

图1 光电生理神经探针制备流程
该团队选用小鼠海马体神经元细胞系进行细胞实验,评估结果显示探针对细胞的无损率高于锥形化光纤,并证明在探针插入过程中细胞膜可完全包裹电极尖端,没有发生胞内物质和活性的改变。通过调整探针尖端直径,可以实现对单个神经元和局部神经元的荧光点亮,这种能力使该探针具有对细胞核、线粒体、部分内质网和高尔基体等细胞器进行光刺激研究的潜力。除此之外,成功记录到双光通道探针在可见光(380-750 nm)范围内的发射光谱。

图2 细胞活力与光刺激测试
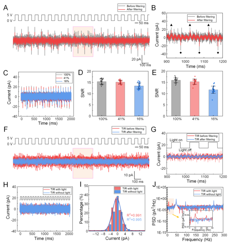
为探究光电生理神经探针的抗光电伪影能力,从有限元仿真和电信号波形方面进行了对比分析。有限元仿真分析证明光通道内的电场强度提高了50%且空气域中的光泄露几乎为零。通过记录10 Hz光源下的电信号波形可以得出,光电生理神经探针在有无光刺激时的背景噪声没有差异,且噪声频数统计分布相似,均呈现出随机噪声具备的正态分布特征。结果表明,TIR层的引入可有效防止光泄露,并在时域上消除光电伪影,在频域上功率谱密度与其他噪声水平相当。

图3 光电伪影对比分析
该工作面向多物理量精确调控与探测神经元的新型研究方法,在推动胞内脑机接口器件发展和开发新型神经系统疾病治疗策略方面极具潜力。在未来应用到在体之前,需要对特定细胞模型进行更加全面的性能评估,开发可靠的配套植入装置,实现安全有效的跨尺度信号记录与分析。
研究团队
上海交通大学电院微纳电子学系刘景全教授为通讯作者,博士生徐庆达为第一作者,该工作得到了国家重点研发计划和国家自然科学基金等项目资助。
刘景全教授团队长期致力于可穿戴/可植入柔性电子器件、MEMS脑机接口器件等研究(Sci. Adv. 2021、Adv. Mater. 2021、Adv. Funct. Mater. 2023、ACS Nano 2023、Small 2019、和Biosens. Bioelectron. 2024等),并推动其临床转化。
论文链接:
http://doi.org/10.1021/acsnano.4c07379
课题组网页: